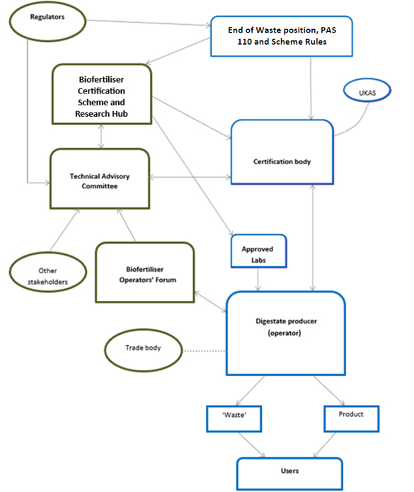
This section will explain REAL's role, the Technical Advisory Committee, Operators' Forums, and working groups. you can see how these bodies interact in the diagram below.
This section will explain REAL's role, the Technical Advisory Committee, Operators' Forums, and working groups. you can see how these bodies interact in the diagram below.